Manager Approval
This workflow can be used by you in case of provisioning for applications for scenarios that the request must go through the manager of the beneficiary.
How To Access the Manager Workflow
- Go to ‘
Workflow' in the Admin Module of IDHub using the credentials of a user that has the role of 'System Administrator'with them. - You will see the Manager workflow in the workflow page.
How to view/edit the Manager Workflow
- Click on the edit (pencil icon) on the Manager Workflow card from the Workflow page.
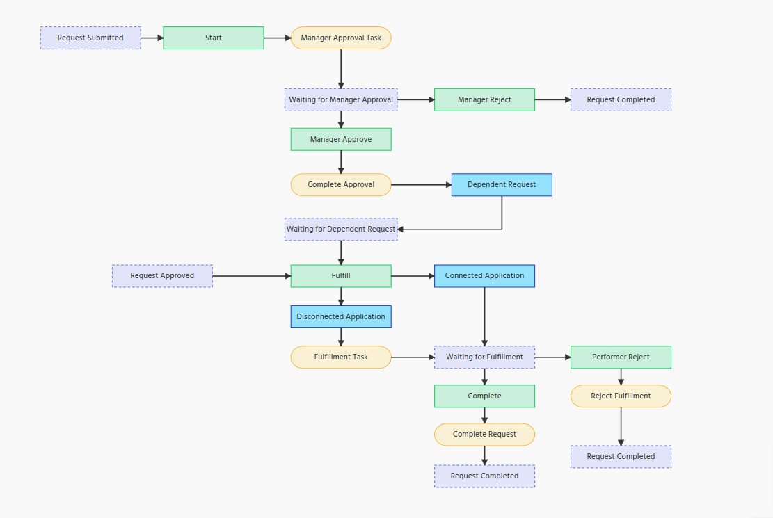
How the Manager Workflow works

- The Manager workflow starts with the State Node (Request Submitted)
- Start Node (Action node) is the 2nd node, which states that the request workflow has been started
- In the next step, request goes to the Manager for approval. Therefore Create Task operation node is provided.
- Now the request is waiting for the Manager to take action on the task generated. Waiting For approval state node is put here to denote the state of the request.
- Now from here, either the request can be rejected by the Manager or the request can be approved.
- In case of Rejection flow:
- Reject Action node is provided and then the Request Completed state node to denote that the request is completed.
- In case of Approval Flow:
- Approve action node is for the Manager to approve the task
- Complete Approval operation node is provided
- Now the request is waiting for a dependent request. This is provided by the condition action node.
- The state of the request is now waiting for the dependent request.
- In case of Rejection flow:
Now the request will proceed depending on whether the application which is being provisioned is a connected application or disconnected application.
- In case of connected application
- Connected Application condition node is provided to denote that the request is for the connected application
- Request state is approved
- Fulfill action node is provided
- In case of disconnected application
- Dis-Connected Application condition node is provided to denote that the request is for the dis-connected application
- Create Task operation node is provided to generate the fulfillment task for the provisioning
In the next step, request is waiting for the Fulfillment
- At this stage the performance can either reject the fulfillment or approve.
- In case of Rejection flow:
- Reject Action node is provided and then the Request Completed state node to denote that the request is completed.
- In case of Approval Flow:
- Approve action node is for the fulfiller to approve the task
- Complete Request operation node to complete the request
- Request completed state node to denote that the request has been completed once the fulfiller has approved the request.